Устройство сверлильного станка с двигателем от бытовой техники
Для ознакомления с конструкцией приведём сборочные чертежи и деталировку, а также характеристики сборочных единиц в спецификациях.
Чертёж сверлильного станка с двигателем
Детали и материалы для изготовления станка приведены в таблице:
Таблица 1
| Поз. | Деталь | Характеристика | Описание |
| 1 | Станина | Плита текстолитовая, 300×175 мм, δ 16 мм | |
| 2 | Пятка | Стальной круг, Ø 80 мм | Может быть сварной |
| 3 | Основная стойка | Стальной круг, Ø 28 мм, L = 430 мм | Один конец обточен на длину 20 мм и на нём нарезана резьба М12 |
| 4 | Пружина | L = 100–120 мм | |
| 5 | Втулка | Стальной круг, Ø 45 мм | |
| 6 | Стопорный винт | М6 с пластиковой головкой | |
| 7 | Ходовой винт | Тr16х2, L = 200 мм | От струбцины |
| 8 | Матричная гайка | Тr16х2 | |
| 9 | Консоль привода | Стальной лист, δ 5 мм | |
| 10 | Кронштейн ходового винта | Лист дюралюминия, δ 10 мм | |
| 11 | Специальная гайка | М12 | |
| 12 | Маховик ходового винта | Пластик | |
| 13 | Шайбы | ||
| 14 | Четырёхручьевый блок ведущих приводных шкивов клиноременной передачи | Дюралюминиевый круг, Ø 69 мм | Изменение числа оборотов шпинделя выполняется перестановкой приводного ремня из одного ручья в другой |
| 15 | Электродвигатель | ||
| 16 | Блок конденсаторов | ||
| 17 | Блок ведомых шкивов | Дюралюминиевый круг, Ø 98 мм | |
| 18 | Ограничительный стержень возвратной пружины | Винт М5 с пластмассовым грибком | |
| 19 | Возвратная пружина шпинделя | L = 86, 8 витков, Ø25, из проволоки Ø1,2 | |
| 20 | Разрезной хомут | Дюралюминиевый круг, Ø 76 мм | |
| 21 | Шпиндельная головка | см. ниже | |
| 22 | Консоль шпиндельной головки | Лист дюралюминия, δ 10 мм | |
| 23 | Приводной ремень | Профиль 0 | Приводной клиновой ремень «нулевого» профиля, поэтому такой же профиль имеют и ручьи блока шкивов |
| 24 | Выключатель | ||
| 25 | Сетевой кабель с вилкой | ||
| 26 | Рычаг подачи инструмента | Стальной лист, δ 4 мм | |
| 27 | Съёмная рукоятка рычага | Стальная труба, Ø 12 мм | |
| 28 | Патрон | Инструментальный патрон № 2 | |
| 29 | Винт | М6 с шайбой |
Консоль привода
Четырёхручьевый блок ведущих приводных шкивов
Блок ведомых шкивов
Ограничительный стержень возвратной пружины
Разрезной хомут
Консоль шпиндельной головки
Шпиндельная головка обеспечивает и поступательное и вращательное движение. Она смонтирована на собственной базе — дюралюминиевой консоли.
Чертёж шпиндельной головки
Детали и материалы для изготовления шпиндельной головки приведены в таблице:
Таблица 2
| Поз. | Деталь | Характеристика |
| 1 | Шпиндель | Стальной круг Ø 12 мм |
| 2 | Ходовая втулка | Стальная труба Ø 28х3 мм |
| 3 | Подшипник 2 шт. | Радиальный подшипник качения № 1000900 |
| 4 | Винт | М6 |
| 5 | Шайбы-прокладки | Бронза |
| 6 | Рычаг | Стальной лист δ 4 мм |
| 7 | Стопор ходовой втулки | Специальный винт М6 с рифлёной кнопкой |
| 8 | Гайка | Низкая гайка М12 |
| 9 | Стационарная втулка | Стальной круг Ø 50 мм или труба Ø 50х11 мм |
| 10 | Подшипник | Радиальноупорный |
| 11 | Разрезное стопорное кольцо | |
| 12 | Концевая переходная втулка | Стальной круг Ø 20 мм |
Шпиндель
Ходовая втулка
Стопор ходовой втулки
Стационарная втулка
Концевая переходная втулка
Сверлильная головка в собранном виде
Сверлильный станок собран
Электрическая схема зависит от вида двигателя.
Простая электрическая схема для заводского станка 2М112
Особенности конструкций механизма подачи дрели
Механизм подачи нужен для вертикального перемещения дрели вдоль стойки и может быть:
- пружинным;
- шарнирным;
- конструкцией по типу винтового домкрата.
В зависимости от принятого типа механизма тип и устройство стойки также будет отличаться.
На чертежах и фото приведены основные конструкции настольных сверлильных станков, которые можно сделать из электро- и ручной дрели.
С пружинным механизмом: 1 — стойка; 2 — металлический или деревянный профиль; 3 — ползунок; 4 — ручная дрель; 5 — хомут крепления дрели; 6 — шурупы для крепления хомута; 7 — пружина; 8 — угольник для закрепления стойки 2 шт.; 9 — шурупы; 10 — упор для пружины; 11 — барашковый болт для крепления упора; 12 — основание станка
С пружинно-рычажным механизмом
С пружинно-шарнирным механизмом: 1 — станина; 2 — шайба; 3 — гайка М16; 4 — амортизационные стойки 4 шт.; 5 — пластина; 6 — болт М6х16; 7 — блок питания; 8 — тяги; 9 — пружина; 10 — болт М8х20 с гайкой и шайбами; 11 — патрон для сверла; 12 — вал; 13 — крышка; 14 — ручка; 15 — болт М8х20; 16 — державка; 17 — стойка; 18 — стакан с подшипником; 19 — двигатель
С шарнирным беспружинным механизмом
Стойка, работающая по принципу винтового домкрата: 1 — станина; 2 — направляющий паз; 3 — резьба М16; 4 — втулка; 5 — гайка, приваренная к втулке; 6 — дрель; 7 — ручка, при вращении которой происходит движение дрели вверх или вниз
Сверлильно-фрезерный станок: 1 — основание станка; 2 — опоры подъёмной плиты стола 2 шт.; 3 — подъёмная плита; 4 — ручка подъёма стола; 5 — подвижный держатель дрели; 6 — дополнительная стойка; 7 — винт фиксации держателя дрели; 8 — хомут крепления дрели; 9 — основная стойка; 10 — ходовой винт; 11 — барабан со шкалой Нониуса
Станок из автомобильного домкрата и дрели
Каретка выполнена из мебельных направляющих
Мини-станок из списанного микроскопа
Основание и стойка из старого фотоувеличителя
Станок из ручной дрели: 1 — станина; 2 — стальные прижимы; 3 — пазы для крепления дрели; 4 — гайка крепления дрели; 5 — дрель; 6 — ползун; 7 — трубки направляющие
Видео 1. Пошаговое руководство для недорогого станка. Станина и стойка — деревянные, основа механизма — направляющая для мебели
Видео 2. Сверлильный станок — домкрат от «Жигули» и дрель
Видео 3. Пружинно-рычажная стойка для дрели
Видео 4. Пошаговое создание стальной стойки для дрели
Создание станка из двигателя от стиральной машины
Найти в свободном доступе чертежи с уже отмеченными размерами – проще простого. Достаточно лишь ввести похожий поисковый запрос, и вам выдастся практически готовая сборочная схема сверлильного станка. Собранный своими руками, он прослужит не один десяток лет. Стиральная машина, помимо прямоприводного механизма или редукторного электропривода, уже содержит готовые подвесы – амортизаторы, не позволяющие барабану заметно отклониться от оси своего вращения во время стирки, иначе бы его свернуло набок на повышенных оборотах. Кроме двигателя, мастеру потребуются:
- стальная труба;
- стальной уголок;
- полоса стали;
- амортизатор, или т. н. газлифтер;
- фанерные или алюминиевые шкивы;
- ремень приводный.
Пошаговая инструкция по сборке станка заключается в ниже перечисленном.
- Начните с изготовления усиленной рамы. Для неё используют не круглую, а квадратную трубу. Впрочем, не для всех модификаций станка подойдёт некруглый образец. С помощью болгарки отрежьте комплектующие, сверяясь по чертежу. Сварите их с помощью сварочного инвертора, затем зашлифуйте неровности. Для резки и шлифовки стали подходят диски для болгарки из корунда и стекловолокна – их абразивного покрытия достаточно для пропиливания большинства сталей. Приварите усиленную раму к стойке, которая также изготавливается из этих же уголка и круглой трубы. Данное основание должно обладать достаточной надёжностью и прочностью – чтобы сверлильный привод при просверливании отверстий в деталях его не сорвал с места.
- Из оставшегося уголка и стальной полосы соберите динамичную составляющую. Она совершает поступательные движения вверх и вниз – вдоль стойки. Другими словами, это и есть каретка с механической подачей деталей.
- Соберите закрепляющую деталь, на которой зафиксируется сам двигатель. Эта комплектующая стыкуется сварочными швами на каретке.
- Соберите шпиндельный механизм. В него входит зажимной патрон для сверла. Помощь здесь окажет отрезок шпильки с резьбой на торце – он послужит валом (осью вращения). Наверните на него шарикоподшипник, затем затяните с помощью гаек. Отрезок трубки наденьте на шпильку. На эту же трубку наверните второй подшипник. Отрежьте ещё такой же фрагмент трубки – но выполните продольный пропил по всей его протяжённости. Наверните его на подшипники. Заварите продольную борозду так, чтобы отверстий не осталось. Наверните зажимной патрон на получившийся вал.
- Шпиндельный кожух приварите к стальной пластине. Установите эту же пластину на подвижную часть.
- Для завершения сборки шпиндельного механизма поставьте рычаг.
- Вместо возвращающей механизм в исходное положение пружины поставьте амортизирующую вставку.
- Изготовьте предметный столик (подставку), на который кладутся обрабатываемые детали. Чтобы установить этот столик (площадку) правильно и точно, примените в конструкции самодельный ползунок, передвигающийся по стойке. Приварите к нему круглую площадку – в качестве этой составляющей допустимо использование изношенного диска от циркулярной пилы. Дополнительно ему потребуется удерживающий элемент.
- Изготовьте из цельного массивного отрезка дерева или фанеры пару шкивов. Один из них поставьте на ось мотора, другой – закрепите на валу шпиндельной составляющей. Натяните и выровняйте ремень.
Окрасьте все части сверлильного агрегата, затем соберите устройство. Поставьте кнопку старта/остановки. Собранный агрегат можно протестировать.
Сверлильный станок из обычной дрели
Чтобы сделать для своей домашней мастерской небольшой, но функциональный сверлильный станок, не надо приобретать особые материалы и комплектующие. Конструкция такого удобного и полезного настольного устройства содержит в себе следующие составные элементы:
- основание, которое еще называют станиной;
- механизм, который обеспечивает вращение рабочего инструмента (в качестве такого механизма можно использовать обычную дрель);
- устройство для обеспечения подачи;
- вертикальную стойку, на которой закрепляется механизм вращения.
Стойку, на которой будет крепиться дрель, можно сделать из листа ДСП. Данный материал вполне способен выдержать вес такого устройства. Станина такого мини станка должна быть более массивной, так как она защищает всю конструкцию от возникновения вибраций, которые могут отрицательно сказаться как на качестве и точности получаемого отверстия, так и на комфортности работы.
В качестве материала станины такого сверлильно-присадочного станка можно использовать обычную мебельную плиту, толщина которой составляет более 2 см. Удобнее всего применять для этого основание старого фотоувеличителя, немного доработав его конструкцию.
То, какое качество и точность будет обеспечивать самодельный сверлильный станок, зависит преимущественно от того, насколько правильно и надежно выполнено соединение его основания и вертикальной стойки. Важными элементами такого микро станка являются две направляющие, по которым будет двигаться колодка с закрепленной на ней дрелью.
При изготовлении колодки желательно использовать стальные хомуты, которые надежно зафиксируют на ней дрель. Кроме того, чтобы избежать нежелательных вибрационных процессов при сверлении, в месте соединения колодки и дрели необходимо установить прокладку из толстой резины.
После этого нужно сделать механизм подачи такого мини станка, который должен обеспечивать перемещение электродрели в вертикальном направлении. Схемы изготовления подобного механизма могут быть разными, но он традиционно содержит в своей конструкции рычаг и пружину, которая крепится одним концом к стойке, а вторым — к колодке с дрелью. Такая пружина придает механизму подачи большую жесткость.
Сверлильный станок из дрели, которую не планируется с него снимать, можно сделать более удобным в эксплуатации, если разобрать родной выключатель дрели и смонтировать отдельную кнопку на станину мини оборудования. Такая кнопка всегда будет у вас под рукой и позволит оперативно включать и выключать устройство.
Как сделать из шуруповёрта?
Станок для сверления заготовок из шуруповёрта подходит для «самодельщиков», у которых не нашлось ни дрели, ни стиральной машины, что отслужили свой срок. Шуруповёрт – готовый функциональный прибор, и здесь подойдёт любой простой, которым можно сверлить на второй (повышенной) скорости. Большинство шуруповёртов и так поддерживают режим переключения скорости – в их состав уже входит редуктор с капроновыми шестерёнками. Большую производительность от них ждать незачем – а вот попробовать работать с технологическими перерывами, чтобы трущиеся и скользящие детали механизма успели остыть, есть выход из создавшегося положения.
- Изготовьте основу. Здесь также применяется труба – но уже квадратный или прямоугольный профиль. Основание представляет собой не сплошной слой стали, а решётку. Сварите для этого прямоугольник из профтрубы, приварите изнутри отрезок из неё же на небольшом расстоянии. К основанию приварите стойку.
- Соберите каретку. К ней прикрепится шуруповёрт. Для этого, сверившись по чертежу, выпилите отрезки из профтрубы. Дополнительно потребуется стяжка крепёжная – она зафиксирует шуруповёрт.
- Из отрезков профтрубы сварите две составляющие в виде буквы Г. На конце приварите стяжку.
- Из очередных отрезков профильной трубы соберите каретку, надев на ось шарикоподшипниковые комплекты. Окрасьте собираемые детали. Подготовьте также болты с гайками и шайбами, саморезы.
- Используя два отрезка профтрубы, шпильки и несколько гаек, соберите ограничивающий модуль для кареточного движения. Поставьте его снизу стойки, заранее отметив нужный уровень, на который он приподнимется – и где зафиксируется. Наверните на стойку кареточный узел.
- Для возвратного эффекта по окончании сверления примените амортизатор. В простейшем случае его заменит пружина.
- Зашкурьте и покрасьте ваше изделие. Может потребоваться грунтовка по ржавчине.
- Установите и закрепите шуруповёрт в стяжке.
Аппарат готов для тестирования. Достоинство собранного устройства – небольшое место, которое он занимает. Работать на нём легко. Но для постановки процесса на широкий поток полученный таким образом сверлильный станок не подойдёт – если шуруповёрт был куплен в универсальном сетевом гипермаркете (а не в стройунивермаге) и стоил в несколько раз дешевле, то перегружать его запрещается.
Работайте в таком режиме: посверлили минут 10–15 и выдержите почти часовой перерыв. Излишне дешёвые устройства не рассчитаны на интенсивную и частую нагрузку.
Если устройство оказалось всё же фирменным, а не дешёвым ширпотребом – работайте в значительно более ускоренном темпе, не боясь его спалить.
Изготовление из фанеры
Сверлильный станок, основой для рамы и шкивов которого послужила именно конструкционная сталь, является весьма долговечным. Но не каждый умелец может позволить себе профессиональный аппарат – пусть и также самодельный. Рама устройства вполне может оказаться и деревянной – для новичка, который только осваивает какое-либо дело и буквально вчера вышел на местный рынок, «фанерный» станок позволит высверливать отверстия и зазоры не хуже по точности, чем в аналогичных заводских заготовках.
Не рекомендуется использовать для станка ДСП, МДФ – лучше взять фанеру или клееный брус. Кроме неё, потребуются:
- мебельные уголки и профиль;
- обрезная (простая) доска;
- пластиковые ножки;
- фиксирующая стяжка;
- полоса стали или алюминия (последний должен быть толстостенным).
Пошаговое руководство по изготовлению данного устройства заключается в ниже перечисленном.
- С двух мебельных отрезков профиля снимите внутренние передвижные планки. Зафиксируйте их на фанерных заготовках. Их, в свою очередь, закрепите на детали с большой шириной.
- Вторые два отрезка профиля зафиксируйте на фанерном листе (отрезке). Они расположатся между боковыми профилями. Не забудьте снять внутренние планки.
- Соберите крепление для дрели или высокоскоростного шуруповёрта. Вначале отпилите стальную пластину и приварите к ней стяжку. Установите добавочные держатели, которыми являются отрезки стали с круглым или квадратным сечением. Сварочный аппарат далее не понадобится.
- Изготовьте передвижную площадку. Для этого отрежьте фрагмент фанерного листа, сверившись по чертежу. Прикрепите к нему внутренний профметалл, с которым вы работали до этого. Соедините получившиеся детали.
- К подвижной площадке прикрепите фанерный отрезок, на котором зафиксирована стальная пластина со стяжкой.
- Изготовьте из той же фанеры основу для будущего агрегата – и установите пластиковые ножки.
- Смонтируйте стойку, изготовленную из фрагмента доски. На ней зафиксируйте собранную только что часть станка.
- Установите возвратную пружину. Закрепите электродрель в стяжке.
Устройство готово к тестированию.
Изготовление станка с использованием асинхронного двигателя
Отсутствие в хозяйстве лишней электрической дрели — это не повод для того, чтобы отказываться от идеи сделать сверлильный станок своими руками. Для привода механизма вращения такого оборудования можно использовать любой электрический двигатель. Такие двигатели, которые раньше были установлены на различной технике, наверняка найдутся в гараже или мастерской любого домашнего умельца.
Лучше всего для изготовления мини сверлильного станка подходят асинхронные двигатели, которыми оснащаются стиральные машины. Если у вас есть такой двигатель, вы можете уверенно применять его для изготовления домашнего сверлильного оборудования. Изготовить сверлильное оборудование с таким двигателем в домашних условиях несколько сложнее, чем с использованием дрели, зато и мощность такого станка будет намного выше.
Учитывая тот факт, что вес асинхронного двигателя больше, чем масса обычной дрели, вам потребуется более мощное основание и стойка для размещения механизма подачи.
Чтобы такой мини сверлильно-присадочный станок меньше вибрировал в процессе работы, необходимо устанавливать двигатель на мощное основание и располагать его как можно ближе к стойке. Но тут важно выдержать правильное расстояние, так как от него зависит удобство монтажа ременной передачи, за счет которой вращение от двигателя будет передаваться на сверлильную головку.
Для того чтобы вы могли изготовить такой станок в домашних условиях, вам понадобятся следующие конструктивные элементы:
- шестерня;
- шестигранник, на который будет надеваться шкив;
- два подшипника;
- трубки в количестве двух штук, одна из которых обязательно должна быть с внутренней резьбой;
- зажимное кольцо, которое должно быть изготовлено из прочной стали.
Шестигранник также соединяется с металлической трубкой, подшипником и зажимным кольцом. Такое соединение должно быть очень надежным, чтобы полученный узел не разрушился в процессе работы.
Механизм, необходимый для обеспечения подачи инструмента в таком мини станке, должен состоять из трубки, на которой предварительно делаются надпилы, и шестерни. Трубка будет передвигаться за счет соединения своих зубьев с данными надпилами. В эту трубку, высота которой должна соответствовать величине требуемой подачи инструмента, затем впрессовывается ось с шестигранником.
Из профильной трубы и подшипников
В данном варианте квадратная профтруба также является одной из ведущих основ сверлильного станка. Кроме неё, мастеру пригодятся:
- шпилька с резьбой;
- болты, шайбы и гайки;
- стальной уголок;
- шарикоподшипниковые насадки;
- пружина (заменяет амортизатор);
- отрезок швеллерного профиля;
- стальная полоса.
Подробная инструкция по изготовлению такой версии агрегата – в домашних или гаражных условиях – сводится к следующему.
- Соберите стойку, используя пластину и пару отрезков профильной трубы (2*2 и 2,5*2,5 см). Протяжённость отрезков – по 4 дм. В стальной полосе просверлите отверстия под фиксацию. Приварите к этой пластинке два отрезка профиля.
- Соберите каретку. Нужны отрезки квадратной профильной трубы 1,5*1,5 см. Крепежом служат болты с гайками, а для плавности хода – подшипниковые заводские сборки.
- Наденьте каретку на профстойку больших габаритов. На вторую стойку, сваренную из профотрезков 2*2 см, установите ролик-ползунок. Прорежьте в нём отверстие.
- Приварите муфту повышенной длины. Усильте место соединения дополнительными стальными накладками. Закрепите ролик-ползунок при помощи гайки с «ушками».
- Зафиксируйте на ползунке уголковый рычаг. Приварите к нему рукоятку из профтрубы.
- Для основания станка примените швеллерный отрезок. Прорежьте в нём отверстия, зафиксируйте на нём пластину и стойку.
- Соберите стяжку для дрели или скоростного шуруповёрта. Она, в свою очередь, закрепляется на одном из названных агрегатов. Смонтируйте и зафиксируйте ручную электрическую дрель. Для самопроизвольного оттягивания при окончании сверления применяется пружинно-возвратная деталь.
Настольный станок готов. Протестируйте его в действии. Не используйте при сборке сгоревшие и восстановленные (в сервис-центре) электроприводы – не все из них прослужат долго.
О том, как сделать сверлильный станок своими руками, смотрите в следующем видео.
Крепление дрели
Изготовление крепления дрели начинается с того, что склеивается два листа фанеры и делается одна заготовка размером 165 х 85 мм. Это очень важный конструктивный элемент и ему потребуется дополнительная прочность, поэтому нужно склеить два слоя фанеры.
Крепление дрели будет осуществляться ее зажатием в посадочном месте передней рукоятки и так как оно у разных моделей отличается, то нужно определиться с моделью и, соответственно, с диаметром посадочного отверстия, для инструмента, который будет эксплуатироваться в этом станке. Сверлим посадочное отверстие под дрель.
Далее необходимо выбрать два угла у заготовки для того, чтобы в дальнейшем можно было установить тут фиксирующий винт. Выборку удобнее всего делать на лобзиковом станке.
Сверлим отверстие под фиксирующий винт.
Делаем пропил, который позволит губкам крепления сжиматься и фиксировать дрель.
Первая установка крепления дрели должна быть не сильной, нужно только «наживить» деталь, так как в дальнейшем будет регулировка перпендикуляра и, скорей всего, потребуется корректировка положения установки. Установка выполняется парой саморезов с обратной стороны шпиндельной коробки.
Установка дрели выполняется с помощью фиксирующего винта.
Теперь очень важно выставить перпендикуляр, то есть сверло в дрели должно быть строго перпендикулярно плоскости сверлильного стола.
После выравнивания необходимо более основательно зафиксировать крепление дрели к шпиндельной коробке (еще дополнительно 4 самореза), а также установить дополнительный угловой упор.
Когда требуется самодельный сверлильный станок
На производственных или ремонтных предприятиях, где операция сверления считается наиболее распространенной, для ее выполнения используется специальное устройство, модели которого могут иметь различную функциональность. Так, это может быть компактный настольный сверлильный станок, отличающийся простейшей конструкцией, либо оборудование, оснащенное несколькими рабочими шпинделями и числовым программным управлением.
Для сверления отверстий в различных материалах, которое выполняется в условиях домашней мастерской или гаража, можно использовать оборудование, сделанное своими руками. Естественно, что для применения в домашних условиях необходимо простейшее устройство, которое можно сделать из комплектующих и материалов, находящихся практически в любом гараже или домашней мастерской.
И в этой статье мы не оставим без ответа вопрос о том, как сделать сверлильный станок дома, затратив при этом минимум средств. В этом нам помогут чертежи и опыт множества мастеров, уже прошедших этот путь.
Необходимость в таком мини сверлильном оборудовании по металлу, дереву или пластику чаще всего возникает у тех, кто привык самостоятельно выполнять различные ремонтные работы в своем доме или квартире. Также довольно часто постройкой миниатюрных сверлильных станков озадачиваются радиолюбители.
Казалось бы, для выполнения такой операции можно использовать обычную дрель, но такой инструмент не всегда в состоянии обеспечить требуемое качество и точность выполнения сверлильных операций. Самодельный сверлильный станок, кроме своей компактности, обладает еще одним важным качеством: на него можно устанавливать сверла различных типов.
Из автомобильных стоек
Для изготовления станка из автостоек нужны:
- стройуголок;
- автостойка;
- листовая сталь;
- пружина – заменитель амортизатора.
Для основы агрегата применяется стальной поддон. При отсутствии готового экземпляра листовая сталь – её фрагмент – подпиливается по углам, загибается, чтобы образовались бортики, и обваривается. Для придания поддону наибольшей жёсткости внутрь (по периметру) кладутся уголки и дополнительный кусок листовой стали. Сварите детали друг с другом – и приварите полученную конструкцию к поддону.
Соберите из полосовой стали (берётся фрагмент) пару стяжек. Для этого прикрепите их друг к другу, при этом зафиксировав на отрезке профтрубы. Для стойки агрегата используйте аналогичную комплектующую из машины. Наверните на неё двойную стяжку и зафиксируйте её на болтовом соединении. В нижней части просверлите отверстие, поставьте стойку, зафиксировав на ней пружину. Закрепите её при помощи гаечного соединения. В соседнюю стяжку установите – и зафиксируйте в ней – дрель или высокоскоростной шуруповёрт.
Станок собран, протестируйте его в работе. Достоинства установки – простота сборки, невысокая цена комплектующих и деталей. Допустимо использовать и обрезки стального проката. Устройство отлично зарекомендовало себя в сверлении дерева и цветмета.
Для засверливания стали рекомендуется применять более высокопроизводительные и надёжные устройства.
Сверлильный стол
Для изготовления сверлильного стола потребуются 4 заготовки.
| Размер | Кол-во | Описание |
| 260 х 240 мм | 1 шт | Столешница |
| 260 х 60 мм | 1 шт | Вертикальная планка стола |
| Треугольник прямоугольныйКатеты: 60 х 60 | 2 шт | Угловые упоры |
Соединяем столешницу и вертикальную планку шурупами в торец.
Так как на стол возможны большие усилия, то его нужно выполнить достаточно крепким, поэтому потребуются дополнительные элементы прочности – это угловые упоры. Их две штуки и они должны быть установлены в месте углового соединения планки и столешницы.
Сверлильный стол должен легко перемещаться вдоль рамы и быть жестко зафиксирован при сверлении. Для этого на столе должна быть установлена направляющая.
Фиксация сверлильного стола на раме осуществляется с помощью болта, который поджимается гайкой с обратной стороны. Для установки болта, нужно в направляющие запрессовать крыльчатую гайку.
Затем устанавливаем сам винт.
После этого можно установить сверлильный стол на раму, поджав ее гайкой с ручкой из фанеры.
Из рулевой рейки
Данное изделие – рулевая рейка – довольно массивное по весу изделие. Дрель или шуруповёрт, закреплённый на ней, встанет на своё место весьма устойчиво и надёжно. Однако полученный таким образом сверлильный агрегат рекомендуется установить на слесарном верстаке.
Элементы соединятся при помощи сварки – она значительно прочнее по оказываемому в процессе работы динамическому воздействию, чем болтовые крепления. Соберите раму и опорную стойку из швеллерного отрезка. Альтернатива – П-образный, С-образный профиль, квадратная или прямоугольная профтруба, сваренные вместе уголки и т. д.
Для более удобного использования станка модуль регулировки (или ступенчатого переключения) частоты оборотов привода размещают в отдельном отсеке. Перед окончательной фиксацией дрели контролируют вертикальность её расположения. Разместив профильные направляющие, убедитесь, что ролики, которые прокатываются по ним, не образуют зазора в месте соприкосновения, иначе конструкция начнёт болтаться, в результате хорошей точности сверления отверстий в деталях вы не получите.
Чтобы зафиксировать обрабатываемые заготовки, на станок допускается установить мини-тиски либо воспользоваться струбцинами.
Механизм подпружинивания и рукоятка подачи сверла
Верхний кронштейн крепления пружины выполняется из бруска, в котором необходимо установить зацеп пружины – шуруп-кольцо (разведенное, чтобы установить пружину).
В дальнейшем нам потребуется установить рукоятку подачи сверла, поэтому осью ее вращения будет установленная заранее футорка в торец верхнего кронштейна крепления пружины.
Верхний кронштейн крепления пружины устанавливается на раму сверху.
Устанавливаем пружину, а ее нижний конец можно просто закрепить к недокрученный саморез.
В самой рукоятке нужно просверлить отверстие для установки металлической втулки – будущей оси вращения рукоятки.
Запрессовываем втулку.
Поступательное движение от рукоятки передается на крепление дрели через металлическую тягу, которая соединяется с рукояткой с помощью шурупа.
Установка рукоятки на станок дело не сложное – один конец рукоятки должен быть закреплен с помощью винта на верхнем кронштейне крепления пружины, а конец металлической тяги крепится с помощью шурупа к креплению дрели.
Теперь осталось только просверлить отверстие в сверлильном столе, чтобы при операциях сверления инструмент проходил через заготовку, при этом сверление будет полным и не останется не нужных сколов на поверхности заготовки.
Основание шпиндельной коробки
Для изготовления шпиндельной коробки (подвижной части станка) необходимы элементы скольжения (качения). Для этой цели будут использованы мебельные направляющие для ящиков.
Необходимо отрезать 4 направляющих длиной 120 мм, а также сделать стопоры на концах, чтобы исключить случайный выход друг из друга.
Для изготовления основания нужно с помощью распиловочного станка или циркулярной пилы изготовить из фанеры три заготовки с размерами:
- 140 х 155 мм – 1 шт.
- 155 х 55 мм – 2 шт.
После чего нужно установить на них мебельные направляющие.
И собрать саму шпиндельную коробку в «П-образный» конструктив.
Далее устанавливаем шпиндельную коробку на раму.
Если установка была выполнена правильно и ровно – без перекосов, то шпиндельная коробка должна перемещаться вдоль рамы свободно, без зажимов.
Инструмент
Для изготовления станка из дрели или шуруповерта потребуется следующий инструмент:
- Циркулярная пила или распиловочный станок.
- Электролобзик.
- Углошлифовальная машинка (УШМ или просто «болгарка»).
- Дрель или шуруповерт.
- Шлифовальный станок.
- Различный ручной инструмент: молоток, отвертка, струбцины, корончатое сверло по дереву (или просто «коронка»), угольник, разметочный карандаш и пр.
Основные конструктивные элементы
Конструкция сверлильного станка из шуруповерта состоит из следующих основных элементов:
- Основание:
- Вертикальная рама;
- Шпиндельная коробка;
- Платформа (горизонтальная опора);
- Сверлильный стол;
- Крепление дрели (шуруповерта), использующиеся в качестве электромотора и шпинделя;
- Дрель (шуруповерт);
- Механизм подпружинивания и рукоятка подачи сверла.
Пример сверлильного станка с асинхронным двигателем
Рассмотрим один из весьма серьезных вариантов самодельного сверлильного станка с асинхронным двигателем, сделанного явно не новичком. Немногие домашние мастера рискнуть взяться за воплощение такого проекта, но если, что называется, приспичит, то нет ничего невозможного.
Вполне очевидно, что изготовить такой станок достаточно сложно, а еще сложнее затем обеспечить точность его работы. Поэтому оптимальным вариантом является использование электрической дрели для изготовления домашнего сверлильного станка.
Напоследок предлагаем посмотреть еще пару видео, в которых мастера демонстрируют свои самодельные сверлильные станки. Эти ролики в очередной раз доказывают, что собрать собственными руками нужное оборудование всегда реально, хоть порой и непросто.
Что нужно для изготовления станка
Такой инструмент незаменим для тех, кто постоянно работает с пластиком, металлом, камнем или древесиной. При сверлении им можно сделать множество отверстий с большой точностью, а так же делать деревянные заготовки, обрезая их в нужных местах. К тому же, очень легко изменить высоту прибора и отрегулировать угол наклона.
Для того, чтобы изготовить необходимый станок, прежде всего составляют чертежи. Вторым этапом будет выбор и покупка материалов. Ну а после закупок можно начинать собирать желаемый инструмент.
Однако, перед тем как составлять чертеж, выберите, каким на вид будет ваш станок. Моделей самодельных сверлильных станков существует множество, поэтому важно подобрать самый подходящий вам.
Платформа (горизонтальная опора)
Для изготовления платформы (горизонтальной опоры) нам потребуется сделать из фанеры две заготовки:
Для крепления их между собой будет использованы винты М6 с крыльчатыми гайками, которые необходимо запрессовать в платформу.
Важно отметить, что соединять «намертво» (на клей и шурупы) нужно только меньшую делать – планку. Так как на нее будет большое усилие, то ее нужно прикрепить очень крепко.
Платформу крепим к планке, как уже было сказано выше, винтами М6. Для удобства можно на винты сделать ручки, чтобы закручивать их руками, а не с помощью инструмента.
Самодельные станки для сверления печатных плат
Мини-станочки для сверления плат радиолюбителями также заимствуют привод от различных маломощных устройств. При этом используют резаки для обрезки фотографий в качестве рычагов, паяльники, цанговые карандаши вместо патрона. Место сверления подсвечивают светодиодными фонариками — возможностей для технического творчества достаточно.
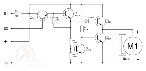
Простая электрическая схема управления электромотором
Видео 7. Мини-станок для сверления плат
рмнт.ру
Габаритные размеры станка
Приведем таблицу с габаритными размерами самодельного сверлильного станка из шуруповерта:
| Параметр | Значение |
| Длина | 290 мм |
| Высота | 600 мм |
| Ширина | 240 мм |
Вертикальная рама
Все начинается с основания. Для сборки вертикальной рамы необходимо взять два типа брусков по два каждого типоразмера из сосны или березы сечением 30 х 40 мм и длиной 60 мм.
Скрепляем их попарно между собой попарно, где одна грань заподлицо, а другая плоскость со смещением. Лучше плоскость соединения промазать столярным клеем.
Получаем вот такие две заготовки.
Теперь нам нужно соединить их двумя упорными брусками размером 80 х 40 х 20 каждый.
Для большей прочности вставляем с обратной стороны вставки, «сажаем» на клей.
Оригинальная идея
Данная конструкция весьма универсальна, так как ее базовая часть (основание и шпиндельная коробка) является рабочей частью нескольких других устройств, описанных в следующих статьях:
В данных статьях есть фото и видео станков, сделанных своими руками
Таким образом, часть конструктива описываемого станка, может быть использована для изготовления и последующей сборки еще трех дополнительных устройств. При необходимости, имея все комплектующие, можно по своему усмотрению собирать нужные в данный момент приспособления.
Материал и комплектующие
Для изготовления станка своими руками потребуется следующие материалы и комплектующие:
- Фанера 15 мм.
- Доска сосновая, массив;
- Мебельные направляющие для ящиков;
- Втулка;
- Мебельная футорка;
- Крыльчатая гайка;
- Крепеж: болт М6, саморезы различной длины.
Настольный сверлильный станок из дрели
Самой распространённой конструкцией можно считать станок, выполненный из ручной или электродрели, которую можно выполнить съёмной, для возможности использования её вне станка, и стационарной.
В последнем случае устройство включения можно перенести на станину для большего удобства.
Пример станка из дрели более подробно
В качестве примера рассмотрим более подробно один из вариантов самодельного сверлильного станка из дрели, собранного в домашних условиях.
Подготовка к работе
Прежде чем приступить к работе, нужно продумать последовательность всех технологических операций при изготовлении самодельного станка, спланировать технологию изготовления, определиться с будущими материалами и инструментом, который понадобится в процессе работы.
Фото сверлильного станка своими руками
Также рекомендуем просмотреть:
Другие идеи
Комплектующих, служащих исходниками для сверлильного станка, можно найти немало. Подключите фантазию и смекалку – например, запчасти берутся из авто, отслужившего свой срок и не подлежащего ремонту.
Видео
Видео, по которому делался этот материал:
Изготовление сверлильного станка
Чтобы описать весь процесс изготовления самодельного сверлильного станка, мы разобьем его на этапы по конструктивным элементам, приложим фото с комментариями, а внизу поместим видео.
Чертежи заготовок
https://www.youtube.com/watch?v=BL5ZCVcz-Go
Приведем чертежи с размерами всех деталей самодельного сверлильного станка, описанного выше.
Станки дома 



